进入官方网站 联系官方网站
    • 首页
    • 行情分析
    • 首页
    • 行情分析
    盛宝银行预测2023年黑天鹅:金价升至3000美元,英国反悔脱欧!

    汇通财经APP讯——12月25日,盛宝银行对2023年可能发生的事情做出“离谱预测”,包括禁止肉类生产、金价飙升和英国再次举行“不脱欧”公投。盛宝对2023年的其他一些“离谱的预测”包括法国总统马克龙...

    行情分析

    2022-12-26

    期货公司观点汇总一张图:12月26日农产品(棉花、豆粕、白糖、玉米、鸡蛋、生猪等)

    汇通财经APP讯——期货公司观点汇总一张图:12月26日农产品(棉花、豆粕、白糖、玉米、鸡蛋、生猪等)

    行情分析

    2022-12-26

    期货公司观点汇总一张图:12月26日有色系(铜、锌、铝、镍、锡等)

    汇通财经APP讯——期货公司观点汇总一张图:12月26日有色系(铜、锌、铝、镍、锡等)

    行情分析

    2022-12-26

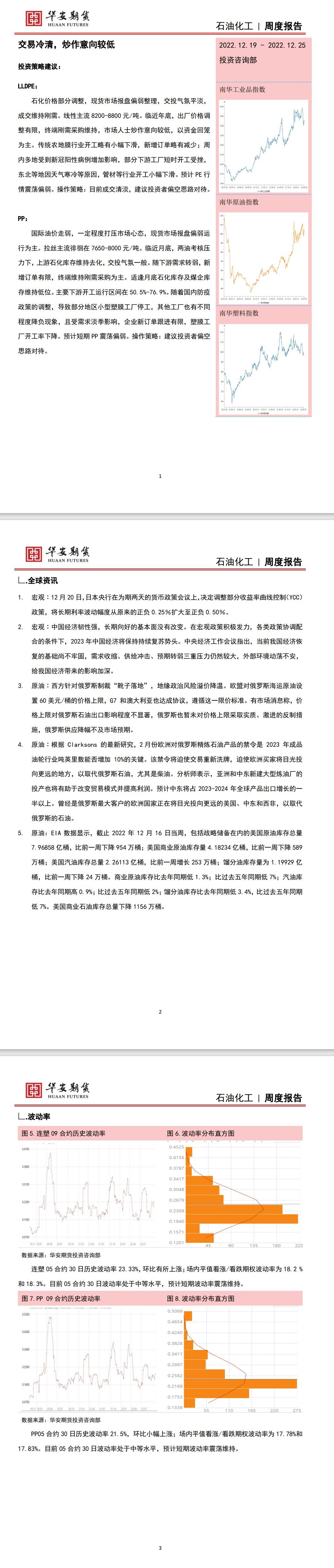
    【华安期货】石油化工12月25日周报:交易冷清,炒作意向较低

    汇通财经APP讯——国际油价走弱,一定程度打压市场心态,现货市场报盘偏弱运行为主。拉丝主流徘徊在7650-8000元/吨。临近月底,两油考核压力下,上游石化库存维持去化,交投气氛一般。随下游需求转弱,...

    行情分析

    2022-12-26

    外汇交易提醒:圣诞节补休,汇市料清淡交易

    汇通财经APP讯——周一(12月26日)亚市盘初,美元指数延续上周五窄幅震荡走势,目前交投于104.24附近。上周五美元指数微跌0.08%,震荡仅约40点,收报104.31,数据显示美国经济正逐步降温...

    行情分析

    2022-12-26

    三立期货12月26日早间内参——宏观

    汇通财经APP讯——三立期货早间内参显示,金银中短期偏震荡,长线偏多;沪铜中短线偏向震荡,长线偏空。三立期货期货公司授权文本由“专注期货开户交易及专业行情分析资讯网站”【一期货 www.1qh.cn】...

    行情分析

    2022-12-26

    中辉期货能源早盘关注:空头注意防范风险

    汇通财经APP讯——12月26日,中辉期货发布能源早盘关注,称上周原油价格走强,多头力量相对较强,有进一步上冲动力,建议空头注意防范风险。中辉期货公司授权文本由“专注期货开户交易及专业行情分析资讯网站...

    行情分析

    2022-12-26

    中辉期货原油周报:俄罗斯反制裁,原油供给有下降预期

    汇通财经APP讯——中辉期货发布原油周报,称俄罗斯反制裁,原油供给有下降预期,需关注全球原油需求变化。中辉期货公司授权文本由“专注期货开户交易及专业行情分析资讯网站”:【一期货 www.1qh.cn】...

    行情分析

    2022-12-26

    所有经济学家预计经济衰退将在2023到来,美联储是导火索

    汇通财经APP讯——经济衰退常常让每个人都措手不及。很有可能下一个不会。几个月来,经济学家一直在预测经济衰退,而且大多数人认为它会在2023年初开始。是深是浅,是长是短,尚待商榷,但经济进入收缩期的观...

    行情分析

    2022-12-26

    长安期货原油早评:多空博弈筑底反弹,俄罗斯减产之际油价或存布多机会

    汇通财经APP讯——12月26日,长安期货发布原油早评,认为多空博弈筑底反弹,俄罗斯减产之际油价或存布多机会,认为价格将偏强震荡,建议偏多短差。长安期货公司授权文本由“专注期货开户交易及专业行情分析资...

    行情分析

    2022-12-26

    国信期货早评:PCE符合预期,金银震荡偏强,原油走高

    汇通财经APP讯——锌镍:锌短线偏多,镍高位震荡;周五晚间沪锌主力合约较前一交易日上涨0.97%。欧盟对天然气限价,天然气价格继续下行,但1月能源消耗高峰期将到来,天然气价格继续下行空间有限?;久娣?..

    行情分析

    2022-12-26

    2023年贵金属走势前瞻:金价或突破2000美元,银价升至50美元!

    汇通财经APP讯——对黄金和白银来说,2023年将是一个有趣和令人兴奋的一年。ElliottWaveTrader.net创始人Avi Gilburt认为,2023年黄金和白银价格将大幅上涨。他在接受采...

    行情分析

    2022-12-26

    期货公司观点汇总一张图:12月26日黑色系(螺纹钢、焦煤、焦炭、铁矿石、动力煤等)

    汇通财经APP讯——期货公司观点汇总一张图:12月26日黑色系(螺纹钢、焦煤、焦炭、铁矿石、动力煤等)

    行情分析

    2022-12-26

    12月24日财经早餐:美国经济放缓的数据提振风险偏好,美元下跌,俄罗斯发出原油减产的信号

    汇通财经APP讯——北京时间周六(12月24日),周五美元兑大多数货币在震荡且清淡的交投中下跌,数据显示美国经济正逐步降温,加强了美联储将较小幅加息的预期,推动投资者风险偏好改善,金价上涨;油价每桶收...

    行情分析

    2022-12-24

    CFTC商品持仓解读:黄金期货净多头头寸创最近约六个月新高

    汇通财经APP讯——汇通网CFTC持仓数据:截至12月20日当周,投机者将CBOT美国2年期国债期货净空头持仓削减15742手至506057手,投机者将COMEX黄金期货净多头头寸增加1899手至58...

    行情分析

    2022-12-24

    中辉期货能源早盘关注:多头注意防范风险,可购买看涨期权进行风险对冲

    汇通财经APP讯——12月23日,中辉期货发布能源早盘关注,称近日原油价格有所反弹,多头注意防范风险,可购买看涨期权进行风险对冲。中辉期货公司授权文本由“专注期货开户交易及专业行情分析资讯网站”:【一...

    行情分析

    2022-12-23

    • «
    • 1
    • 2
    • ...
    • 63
    • 64
    • 65
    • 66
    • 67
    • 68
    • 69
    • ...
    • 146
    • 147
    • »
    高风险警示:差价交易差价合约(CFDs)具有高风险,可能不适合所有投资者。 在决定交易差价合约(CFD)之前,您应该仔细考虑您的交易目标,经验水平和风险偏好。 您有可能承受超过投资资本的损失,因此您不应存入您无法承受损失的资金。 请确保您完全了解风险并采取适当的措施来管理您的风险。
    网站地图 网站总览
    Copyright ? 2015 - 2025

      <mark id="nltbn"></mark>